文章
文章
产品
搜索
首页
产品中心
资讯动态
基地展示
恒立农业
联系我们
首页
>>
资讯动态
>>
恒立动态
>>
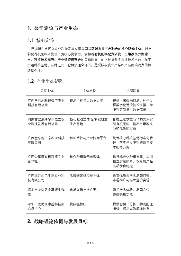
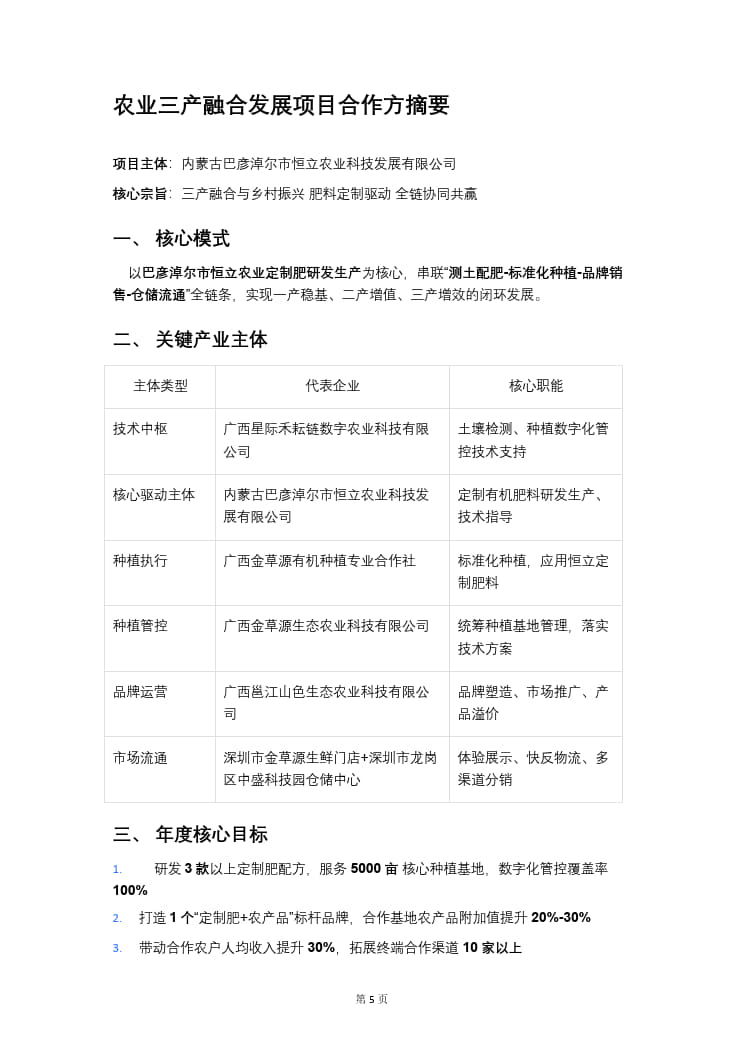
内蒙古恒立农业三产融合发展白皮书
资讯动态
恒立动态
行业新闻
公司活动
用肥分享
详细内容
内蒙古恒立农业三产融合发展白皮书
下一篇
生物有机肥(NY884-2012)和微生物菌剂(GB2028
技术支持:
CLOUD
|
管理登录